313啦实用网
欢迎光临
我们一直在努力
首页
电脑网络
生活常识
热搜
电商
当前位置:
313啦实用网
>
电商创业
>
正文
每日盘点 | 终端需求数据超预期,双焦基本面同步改善,盘面止跌反弹
更新时间:2026-04-08 21:16
发布:1年前
分类:
电商创业
阅读(0)
来源:盛达期货
每日数据更新:
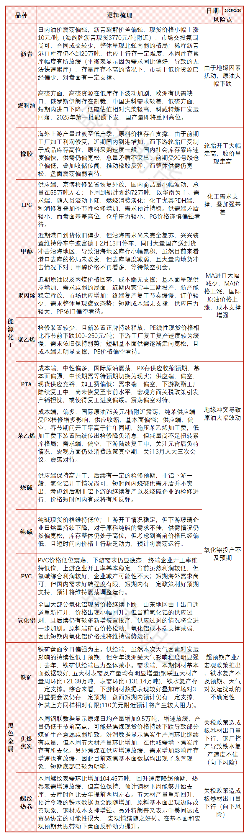
核心逻辑
(转自:盛达期货)
拔打报修电话
赞(
0
)
打赏
未经允许不得转载:
313啦实用网
»
每日盘点 | 终端需求数据超预期,双焦基本面同步改善,盘面止跌反弹
分享到:
更多
(
0
)
上一篇
复兴亚洲完成发行约8911.865万股认购股份
下一篇
马斯克官宣“下一目标”:正考虑审计美联储!
相关推荐
美联储戴利:现在判断伊朗战争对经济的影响为时尚早
苹果股票成散户新宠
Evercore ISI预计美伊停火将延长“数周至数月”
埃克森美孚披露战争造成第一季度全球产量损失6% 何时恢复仍未知
莱宝高科定增,机遇背后的三重隐忧
供应受阻推高成本 力拓(RIO.US)、世纪铝业(CENX.US)大幅上调铝产品溢价
特朗普是如何把美国拖入与伊朗的战争的
科威特称上午8点以来持续面临伊朗的“猛烈”袭击
你可能感兴趣的信息
昊睿斯指纹感应锁24小时客服中心报修维修卍昊睿斯指纹感应锁是否会出现指纹识别故障
威富全自动锁400客户售后中心+威富全自动锁使用过程中为什么会出现卡顿或无法上锁的故障
筱婵铁柜全国维修网点电话%筱婵铁柜为何无法正常开启
金都指纹保险箱全国24小时各售后服务电话号码金都指纹保险箱指纹识别出错怎么办
文勋插芯防盗锁维修全国中心全国网点卐文勋插芯防盗锁的锁芯为什么容易脱落
旭嘉智能防撬锁客服电话人工服务热线400热线旭嘉智能防撬锁为何在使用过程中突然停止工作
热门文章
美联储戴利:现在判断伊朗战争对经济的影响为时尚早
2026-04-09
多数投资者争相离场之际 东方汇理已逆市买入股票
2026-04-09
以色列对黎巴嫩发动大规模袭击 给美伊停火蒙上阴影
2026-04-09
周三美股小盘股反弹
2026-04-09
白宫敦促巴基斯坦斡旋伊朗临时停火
2026-04-09
阿联酋寻求确保伊朗停止袭击并重开霍尔木兹海峡
2026-04-09
热门标签
短剧
(1125)
家电官方售后网点
(912)
家电上门维修
(908)
家电售后维修24小时服务
(904)
家电售后电话
(877)
家电售后服务中心
(860)
家电维修24小时
(849)
家电全国统一网点
(827)
在线观看
(820)
保险柜维修服务
(707)
空调售后服务中心
(659)
空调官方售后网点
(656)
空调全国统一网点
(648)
空调售后维修24小时服务
(646)
空调上门维修
(640)
空调维修24小时
(628)
空调售后电话
(613)
热水器售后维修24小时服务
(504)
热水器官方售后网点
(502)
热水器上门维修
(499)
热水器全国统一网点
(478)
热水器维修24小时
(476)
热水器售后电话
(456)
保险柜维修视频
(455)
热水器售后服务中心
(451)
指纹锁维修视频教程
(448)
保险柜上门维修
(418)
保险柜售后服务中心
(417)
保险柜售后电话
(409)
保险柜维修24小时
(408)
分类
娱乐资讯
热点资讯
生活常识
电商创业
电脑网络
实用网址,实用软件,实用技巧,热门资源分享-313啦实用网
家电维修服务网
家电维修报修
觉得文章有用就打赏一下文章作者
非常感谢你的打赏,我们将继续给力更多优质内容,让我们一起创建更加美好的网络世界!
QQ咨询
回顶部