专题:绿茶集团五次递表港交所再过聆讯 翻台率暴露隐忧
来源:瑞恩资本RyanbenCapital

2025年4月23日,来自浙江杭州的绿茶集团有限公司Green Tea Group Limited(以下简称“绿茶集团”),在港交所披露聆讯后的招股书,或很快在香港主板IPO上市。绿茶集团曾于2021年3月29日、2021年10月5日、2022年4月8日、2024年6月19日、2024年12月20日先后四次递表,并于2022年3月7日、2022年4月11日披露聆讯后招股书,此次为其第三次披露聆讯后的招股书。

绿茶集团聆讯后招股书链接:
https://www1.hkexnews.hk/app/sehk/2024/107006/documents/sehk25042302351_c.pdf

主要业务
绿茶集团,成立于2008年,作为中国知名的休闲中式餐厅运营商,逐步建立了全国性餐厅网络。截至2025年4月14日,绿茶餐饮的餐厅网络包括489家餐厅,覆盖中国21个省份、4个直辖市、2个自治区以及香港。
根据灼识咨询报告,于2024年按餐厅数量、收入计,绿茶集团在中国休闲中式餐厅品牌中分别排名第三、第四;此外,绿茶集团是五大休闲中式餐厅运营商中专注提供融合菜的最大参与者。
绿茶集团餐厅网络近年大幅扩张,由2021年底的236家大幅增加至2023年底的360家,并增加至2024年底的465家,并进一步增至目前的489家。绿茶餐厅于2024年开设了120家新餐厅,并计划于2025年、2026年、2027年分别开设150家、200家及213家新餐厅。
绿茶集团于往绩记录期开设及截至2025年4月14日运营中逾95%餐厅于两个月内实现首次收支平衡。于往绩记录期截至同日,在已实现现金投资回收的餐厅中,平均现金投资回收期为17.0个月,于2023年开设以来得餐厅平均现金投资回收期为14.3个月。
绿茶集团的收入主要来自餐厅经营、外卖业务,以及少量其他收入(如手机充电服务、产品销售、泊车服务等)。


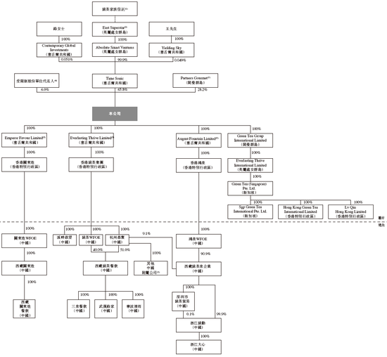
股东架构
招股书显示,绿茶集团在上市前的股东架构中,控股股东为王勤松、路长梅夫妇,其通过家族信托等方式合计持有约65.8%的股份;


董事高管
绿茶集团董事会由9名董事组成,包括:
3名执行董事:王勤松先生(董事长、首席执行官)、于丽影女士(副总裁,路长梅的弟媳)、王佳伟先生(财务总监兼董事会秘书,王勤松的侄子);
3名非执行董事:路长梅女士(王勤松的配偶)、刘盛先生(合众集团董事总经理、大中华区主管)、徐睿婕女士(上海合众亚洲私募股权管理层);
3名独立非执行董事:邵晓东先生(蚂蚁集团大安全事业群副总裁)、Bruno Robert Mercier先生(曾任高鑫零售(06808.HK)CEO,专注零售和消费品的投资者,苏州荣誉市民、获授上海白玉兰奖)、范永奎先生(曾任江南布衣(03306.HK)副总裁及首席财务官)。
除执行董事外,高管包括首席财务官张立先生,副总裁邰芳女士,联席公司秘书、财务部副总监卢娟女士。
公司业绩
招股书显示,在过去的2022年、2023年和2024年,绿茶集团的营业收入分别为人民币23.75亿、35.89亿和38.38亿元,相应的净利润分别为人民币0.17亿、2.96亿和3.50亿元。

中介团队
绿茶集团是次IPO的中介团队主要有:
花旗、招银国际为其联席保荐人;
毕马威为其审计师;
通商为其公司中国律师;
盛信为其公司香港及美国律师;
天元为其券商中国律师;
高伟绅为其券商香港及美国律师;
浩德融资为其合规顾问;
灼识咨询为其行业顾问。
313啦实用网






