今日,A股“人形机器人第一股”上纬新材复牌交易,收盘继续20cm涨停,最新价报110.48元/股。至此,该股年内涨幅已经达到了恐怖的1566.4%,年内接近16倍涨幅。

AI识股
7月30日晚间,“10倍大牛股”上纬新材公告,因公司股票价格多次触及股票交易异常波动及严重异常波动情形,将就股票交易波动情况进行停牌核查,预计停牌时间不超过3个交易日。
上纬新材还在公告中称,目前公司主营业务为环保高性能耐腐蚀材料、风电叶片用材料、新型复合材料以及循环经济材料的研发、生产及销售,且该业务未发生重大变化。不过,近期公司股票交易价格已严重脱离公司目前的基本面情况,投资者参与交易可能面临较大的市场风险。
在此之前,上纬新材一连发出多个公告称,“智元机器人拟通过协议转让及部分要约收购方式合计取得公司63.62%股份,交易总金额约21亿元。交易完成后,智元机器人将成为控股股东,实际控制人变更为邓泰华。
AI识股
上述收购计划一经公布就引发了诸多讨论和争议,关于智元机器人是否就此“借壳上市”的讨论不少。
对此,智元机器人回应称,上述收购为通过“协议转让+主动要约”方式收购上市公司的控股权,不构成重大资产重组办法中的重组上市,不是“借壳上市”。
上纬新材也在此次发布的公告中再次强调,截至目前,收购方智元恒岳和致远新创合伙不存在未来12个月内对上纬新材及其子公司的资产和业务进行出售、合并、与他人合资或合作的计划,不存在关于上纬新材拟购买或置换资产的重组计划。
不过,资本市场围绕人形机器人的争夺依然十分火爆,除了智元机器人以外,宇树科技也在积极争夺A股“人形机器人第一股”的名号。
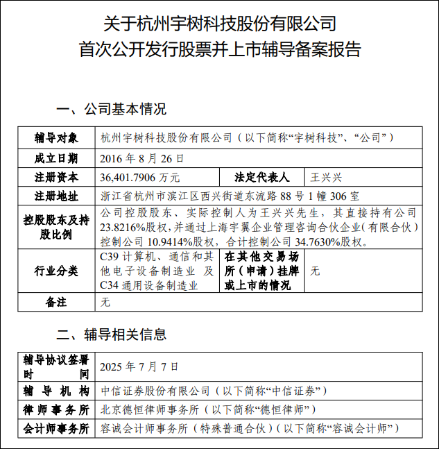
7月18日,记者从中国证监会政务服务平台获悉,杭州宇树科技股份有限公司已在浙江证监局办理辅导备案,并披露了首次公开发行股票并上市辅导备案报告。

AI识股
辅导备案报告显示,宇树科技控股股东、实际控制人为王兴兴,其直接持有公司23.8216%股权,并通过上海宇翼企业管理咨询合伙企业(有限合伙)控制公司10.9414%股权,合计控制公司34.7630%股权。
辅导备案报告显示,辅导机构为中信证券,律师事务所为北京德恒律师事务所,会计师事务所为容诚会计师事务所。
橙柿互动·都市快报 记者 林司楠
313啦实用网






