专题:全国各地捐款献爱心 驰援西藏地震灾区
每经记者 熊嘉楠 每经编辑 董兴生
1月7日9时05分,西藏自治区日喀则市定日县发生6.8级地震,造成重大人员伤亡,大量房屋倒塌。此次地震灾区位于高原高寒地区,又正值冬季,灾情牵动着全国人民的心。
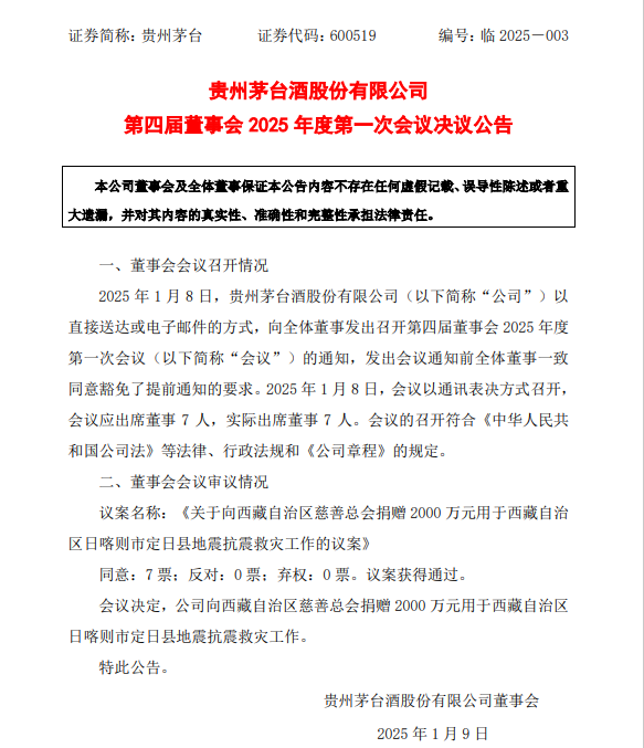
1月8日,贵州茅台发布公告称,将向西藏自治区慈善总会捐赠2000万元,用于日喀则市定日县地震抗震救灾工作。
地震发生后,贵州茅台第一时间启动救灾响应,于1月8日召开第四届董事会2025年度第一次会议,做出以上决定。
公告显示,《关于向西藏自治区慈善总会捐赠2000万元用于西藏日喀则市定日县地震抗震救灾工作的议案》获得董事会全票通过。

同时,《每日经济新闻•将进酒》记者获悉,贵州茅台公益基金会还将携手贵州茅台酒西藏、广西、辽宁经销商,向西藏自治区慈善总会捐赠200万元用于定日县地震抗震救灾。
313啦实用网



