来源:中国基金报
中国基金报记者 卢鸰
作为我国四代机主力机型歼-20和三代机主力机型歼-10的唯一供应商,中航成飞即将正式“飞入”A股。
中航电测1月23日晚间公告,近日,公司名称、经营范围变更事项已完成工商变更登记手续,并取得陕西省市场监督管理局换发的《营业执照》,公司名称已由“中航电测仪器股份有限公司”变更为“中航成飞股份有限公司”。

同时,公司于2025年1月22日召开2025年第一次临时股东大会,审议通过了《关于变更公司名称、证券简称、经营范围及修订的议案》《关于变更公司证券代码的议案》。
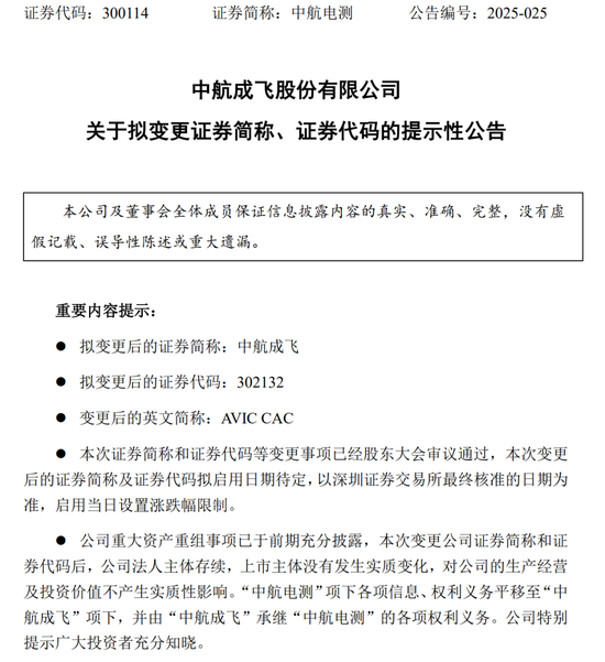
公司拟将证券简称由“中航电测”变更为“中航成飞”,英文简称由“ZEMIC”变更为“AVIC CAC”,证券代码由“300114”变更为“302132”。
本次变更后的证券简称及证券代码拟启用日期待定,以深圳证券交易所最终核准的日期为准。

中航电测称,公司重大资产重组事项已于前期充分披露,本次变更公司证券简称和证券代码后,公司法人主体存续,上市主体没有发生实质变化,对公司的生产经营及投资价值不产生实质性影响。
“中航电测”项下各项信息、权利义务平移至“中航成飞”项下,并由“中航成飞”承继“中航电测”的各项权利义务。
根据中国证监会《关于同意中航电测仪器股份有限公司发行股份购买资产注册的批复》,中航电测向中国航空工业集团有限公司发行20.86亿股股份购买其持有的成都飞机工业(集团)有限责任公司(以下简称“中航工业成飞”)100%股权。
目前,中航电测本次发行股份购买资产已完成标的资产的股权交割,中航工业成飞已成为公司的全资子公司。
资料显示,中航工业成飞的前身132厂创建于1958年,建成于1964年。此次中航电测拟变更后的证券代码为“302132”,暗含了此前中航工业成飞的前身132厂的数字。
券商研报显示,中航工业成飞主营航空武器装备整机及部附件研制生产,是我国四代机主力机型歼-20和三代机主力机型歼-10的唯一供应商,也是外贸主力机型枭龙的唯一供应商,在空军装备制造商领域地位超然。
1月23日,中航电测股价以67.96元报收,最新市值为1819亿元,高于中航沈飞1300亿元的最新市值。

313啦实用网




