1
卫浴品牌大事件
恒洁为佛山老乡奉上新春年货
1月15日,恒洁集团领导及京东领导亲临佛山三水区,向当地老乡们派发了1500份年货好礼,为即将到来的新春佳节增添喜庆与温馨。此次公益活动,恒洁选择在佛山三水区开展,意义非凡。作为恒洁智能化工业生产大楼的所在地,佛山三水不仅承载着一整套先进的智能洁具全自动生产线,源源不断地向全国各地输送高品质产品,更是恒洁深耕细作、茁壮成长的根基所在——这里是恒洁的“老家”。多年来,恒洁与这片土地紧密相连,共同见证了彼此的发展与辉煌。

乐家集团荣获EcoVadis的铂金勋章
近日,乐家集团宣布已获得EcoVadis颁发的铂金勋章,这使得乐家集团跻身全球可持续发展实践和绩效排名前1%的公司行列。EcoVadis是全球领先的独立商业可持续性评级机构。他们的评估涵盖了21个可持续性标准,涉及四个核心领域:环境、劳工与人权、商业道德和可持续采购。截至目前,超过150,000家公司来自185个国家和地区,已获得EcoVadis的评级。早在2023年乐家集团就已经获得了EcoVadis授予的金牌认证,此次的铂金勋章更是验证了乐家集团在可持续领域不断深耕的承诺,并凸显了乐家集团在这一领域的领导地位。

骊住开展FRP废料回收再利用工序
近日,日本骊住宣布和宏幸株式会社合作,自2025年1月10日起,对浴缸、地板原材料之一的FRP(纤维强化塑料)进行回收再利用。FRP具有良好防水性和耐久性,在浴缸等产品上广泛使用,开展此次回收再利用工作后,骊住预计FRP废料约半可再利用,致工厂整体废料再利用率达到86.2%。

惠达卫浴预计2024年收入34.50亿元,下降4.27%
1月22日晚间,惠达卫浴发布2024年年度业绩预盈公告,据公告,惠达卫浴预计2024年年度实现归属于母公司所有者的净利润为1.21亿元到1.46亿元,与上年同期(法定披露数据) 相比,将实现扭亏为盈。预计2024年年度实现归属于母公司所有者的扣除非经常性损益后的净利润为5700万元到7000万元。公司2024年度营业收入约34.50亿元,同比下降约4.27%。

箭牌家居预计2024年营收71.49亿元,净利5000–7000万元
1月16日,箭牌家居公布了“2024年度业绩预告”:2024年度营业收入约71.49亿元,同比下降约 6.52%。归属于上市公司股东的净利润为盈利5000万元–7000万元,比上年同期下降88.23%-83.52%;扣除非经常性损益后的净利润盈利2000万元–3000万元,比上年同期下降94.90%-92.34%。

海鸥住工预计2024年亏损1.15亿元至1.65亿元
1月20日晚间,海鸥住工披露2024年度业绩预告,预计2024年归母净利润亏损1.15亿元至1.65亿元,上年同期亏损2.33亿元;扣非净利润亏损1.11亿元–1.61亿元,上年同期亏损2.43亿元;基本每股收益亏损0.1729元/股–0.2570元/股。

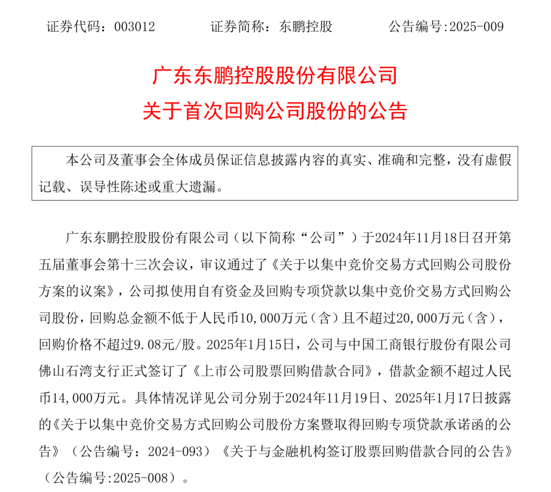
东鹏控股已回购183,700股股份
1月22日,东鹏控股发布关于首次回购公司股份的公告。公告显示,2025 年1月23日,该公司首次通过股票回购专用证券账户以集中竞价方式回 购股份,回购股份数量为183,700股,占公司总股本的0.02%,最高成交价为5.99 元/股,最低成交价为5.97元/股,成交总金额为1,099,763元(不含交易费用)。本次回购符合公司既定的回购股份方案。

恩仕集团转型升级,开启全景智慧浴室新时代
1月23日,在恩仕集团2024答谢年会上,恩仕集团董事长李飞宇先生宣布恩仕集团将以产品为中心的制造型企业转型升级为以消费者为中心的品牌型企业。同时在产品端,从卫浴单品转向为以整体浴室空间;营销策略方面,集中资源打造整体智慧浴室大单品;以智能技术聚合产业链优势资源,打造恩仕集团生态圈;基于AI、3D设计等数字化技术打造恩仕智能体,更好地服务伙伴和消费者。未来恩仕集团将继续以创新科技为引领,持续以用户为中心,以能力提升扩展发展势能,携手各方合作伙伴共筑新生态,迎接挑战,拥抱变化,共同书写恩仕集团发展的新篇章。

华艺卫浴2025新年年会暨年度总结表彰大会举行
1月23日,以“筑梦起航 再创辉煌”为主题,华艺卫浴集团2025年新年年会暨年度总结表彰大会如约而至,燃情开幕!各集团领导、全体员工欢聚一堂,回顾2024年砥砺奋进的硕果,展望2025年的美好蓝图。

帝王洁具入选工信部2024“数字三品”应用场景典型案例
近期,工信部发布2024年数字三品应用场景案例,帝欧家居(维权)凭借“卫浴家居柔性定制”案例成功入选《面向柔性化需求的智能产线》名单。此次开展“数字三品”应用场景典型案例征集工作,重点围绕增品种、提品质、创品牌三大方向,聚焦研发设计、生产制造、经营管理、用户服务等关键环节,遴选出一批创新性强、推广价值高、示范效应明显的典型案例,推动实现资源数字化、生产柔性化、产业链协同化,提升消费品企业品种引领力、品质竞争力和品牌影响力。

松霖科技修改注册资本及股份总数
1月22日,松霖科技发布关于注册资本变更并修订《公司章程》部分条款的公告,本次主要修改了 公司注册资本和股份总数。修改后的注册资本为为人民币428,488,117.00元,修改后的股份总数为428,488,117股。

2
家居/地产大事件
尚品宅配预计2024年净利润亏损1.8亿元至2.2亿元
1月21日,尚品宅配公布2024年度业绩预告,2024年归属于上市公司股东的净利润亏损1.8亿元–2.2亿元,上年同期盈利6,484.54万元;扣除非经常性损益后的净利润亏损2亿元–2.4亿元,上年同期盈利3,911.57万元。

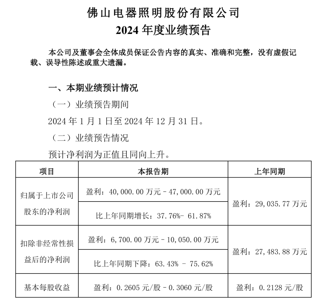
佛山照明预计2024年净利润最高增长61.87%
1月23日,佛山照明发布2024年度业绩预告,预计2024年归属于上市公司股东的净利润4亿元–4.7亿元,比上年同期增长37.76%-61.87%;扣除非经常性损益后的净利润6700万元-10050万元,比上年同期下降63.43%-75.62%。关于业绩变动原因,佛山照明表示,报告期内,公司位于佛山市禅城区汾江北路64号南区地块经政府收储、公开挂牌并成功转让,增加公司2024年度约2.95亿元非经常性净收益。

三棵树预计2024年净利3.1亿元-4.2亿元
1月22日,三棵树发布2024年年度业绩预增公告。公告显示,三棵树预计2024年年度实现归属于上市公司股东的净利润在3.1亿元到4.2亿元之间,与上年同期相比,预计将增加1.36亿元到2.46亿元,同比增加78.63%到142.02%。业绩预增的主要原因包括:积极应对市场变化,优化收入结构,推出新产品及改进现有产品;重视成本管理及费用管控,有效降低成本费用支出;报告期内收到政府补助增加,影响非经常性损益;根据谨慎性原则计提相关资产减值和信用减值准备,预计较上年同期下降。

LAZBOY英国2024财年营收、利润下滑
La-Z-Boy英国公司近日公布截至2024年4月27日的年度业绩。受疫情后积压订单消化影响,营业额同比下降35%至2540万英镑,但该水平与疫情前相当。尽管收入下滑,得益于供应链成本正常化,公司毛利率从2023年的18.1%显著提升至24.8%。然而,毛利率改善未能抵消收入下降带来的影响,利润同比降低约25%至233万英镑。

3
行业 / 政策动态
2024年佛山58家陶企被罚,15家被吊销营业执照
官方信息显示,2024年,佛山共有58家陶瓷企业被罚,处罚金额合计589.7万元。这其中,共有15家佛山陶企被吊销营业执照。除此外,因为产品抽检不过关、环保因素、安全生产事故等问题,也有不少陶企被罚。
国抽发现9批次智能坐便器不合格
近期,市场监管总局组织移动电源等11种产品质量国家监督抽查,本次共抽查检验1145家生产单位、504家销售单位的1194批次产品,发现不合格产品130批次。其中,在浙江、安徽、上海、广东、福建、江西等9个省份123家销售单位抽查126批次产品,涉及广东、浙江、福建、上海、河北、江苏等11个省份88家生产单位,抽查发现9批次产品不合格,其中1批次产品涉嫌假冒。
山东省抽查21批次卫浴产品全部合格
近日,山东省市场监管局公布2024年卫浴家具产品质量省级监督抽查结果。2024年第5批产品质量省级监督抽查共抽查卫浴家具产品21批次。其中,流通领域16批次,电商领域5批次。本次抽查依据GB 24977-2010《卫浴家具》标准的要求,对卫浴家具产品的台盆柜台面理化性能、软硬质覆面理化性能、金等项目进行了检验,抽查未发现不合格项目。
2023年全球卫生洁具进出口量下滑5.8%,中国出口量下滑5.4%
近日,外媒《Ceramic World Review》总结了2023年全球卫生洁具进出口情况。2023年全球卫生洁具进出口量约345万吨,连续两年录得下滑,较2022年下降5.8%。数据显示,中国是卫生洁具出口量最大的国家,2023年出口量181万吨,较2022年下滑5.4%。
这是厨卫头条第 3007 期
313啦实用网





