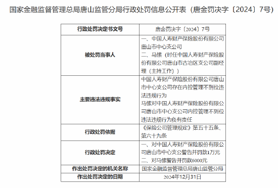
2月6日金融一线消息,国家金融监督管理总局唐山监管分局行政处罚信息公开表显示,中国人寿财产保险股份有限公司唐山市中心支公司因存在内控管理不到位违法违规行为,被警告并罚款1万元。
马愫(时任中国人寿财产保险股份有限公司唐山市古冶区支公司副经理(主持工作))对中国人寿财产保险股份有限公司唐山市中心支公司内控管理不到位违法违规行为负有责任,被警告并罚款6000元。

2月6日金融一线消息,国家金融监督管理总局唐山监管分局行政处罚信息公开表显示,中国人寿财产保险股份有限公司唐山市中心支公司因存在内控管理不到位违法违规行为,被警告并罚款1万元。
马愫(时任中国人寿财产保险股份有限公司唐山市古冶区支公司副经理(主持工作))对中国人寿财产保险股份有限公司唐山市中心支公司内控管理不到位违法违规行为负有责任,被警告并罚款6000元。
