炒股就看金麒麟分析师研报,权威,专业,及时,全面,助您挖掘潜力主题机会!
来源:中国基金报
中国基金报记者 忆山
继石景山喜隆多店、房山印象城店后,日前,北京又一家永辉超市门店宣布将学习胖东来,进行自主调改。
提高员工薪资、缩短营业时间
调改说明显示,经过团队整体评估后,永辉超市将通州万达店定为在北京的首批调改门店之一,他们将对超市的经营进行全面调改,包括商品结构、品质及价格、卖场布局动线、环境、服务及员工待遇等。

具体调改内容包括,商品方面,将保障民生需求,补充商品功能,保留一线品牌,优选特色、质量可靠的商品。梳理后商品结构达到胖东来商品结构的90%。
价格方面,将优化采购渠道,过滤商品价格,保证实实在在的商品定价和合理的利润。
环境方面,将调改卖场布局,增加收银区,取消原有强制动线,扩大鲜食区域,设置多处便民服务区,提供安全、方便、舒适的购物环境。
专业方面,累计安排312位员工至郑州永辉胖东来帮扶门店、许昌胖东来门店全面学习,进行跟岗实操等多模块标准化训练;参照全国标准,启动岗位实操技能认证考核,确保岗前培训通过率达到100%;持续提升和完善员工教练与培训,将胖东来所学经验转化落地。成就员工的同时,为调改门店服务标准打好基础。
员工方面,提高员工薪资,普通员工月工资提升至6000元起,工作时间平均每日不超过8个小时,满一年即可享受10天带薪年休假,生日、节假日发放福利卡,逐步增加休假时间。
营业时间方面,营业时间由8:00—22:00缩短为9:30—21:30,让员工更好地兼顾生活和工作,享受美好生活。
根据安排,3月11日至3月16日,永辉超市通州万达店进行商品出清,3月17日起闭店进入全面调改阶段,4月25日上午9:30恢复正常营业。
今年2月,永辉超市发布消息称,已在18个城市的41家门店开展了学习胖东来调改工作。2025年,其首批调改门店共有20家,涉及15个城市。

永辉超市全国调改项目组负责人表示,目前,永辉超市依然处于学习胖东来的初级阶段,品质的提高、幸福的营造、员工的关怀与成就等都需要持续推进。
京东再度减持,或将“清仓式”退出
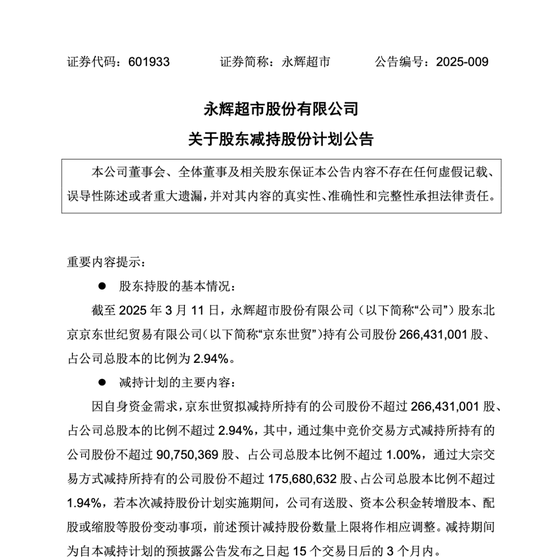
值得注意的是,3月11日晚间,永辉超市发布公告称,因自身资金需求,北京京东世纪贸易有限公司(以下简称京东世贸)拟减持所持有的公司股份不超过2.66亿股,占公司总股本的比例不超过2.94%。
其中,通过集中竞价交易方式减持的比例不超过1.00%,通过大宗交易方式减持的比例不超过1.94%。减持时间为4月2日至7月1日。


2015年,京东斥资超40亿元入股永辉超市,此后不断增持,至2019年底,京东持有永辉超市的比例达11.43%。
不过2024年以来,京东开始不断减持。当年3月,京东计划通过集中竞价交易方式减持公司股份,占公司总股本比例不超过1%;6月,京东计划通过大宗交易方式减持公司股份,占公司总股本比例不超过2%;9月,名创优品旗下公司从京东世贸、宿迁涵邦等手中合计收购永辉超市29.40%股权,成为永辉超市第一大股东。此次权益变动后,京东世贸的持股比例降至2.94%。
这也意味着,在最新公布的减持计划完成后,京东世贸或将不再持有永辉超市股份。
3月12日,永辉超市股价下跌,截至发稿,每股报4.83元,跌幅为1.43%,最新市值为438亿元。

313啦实用网





