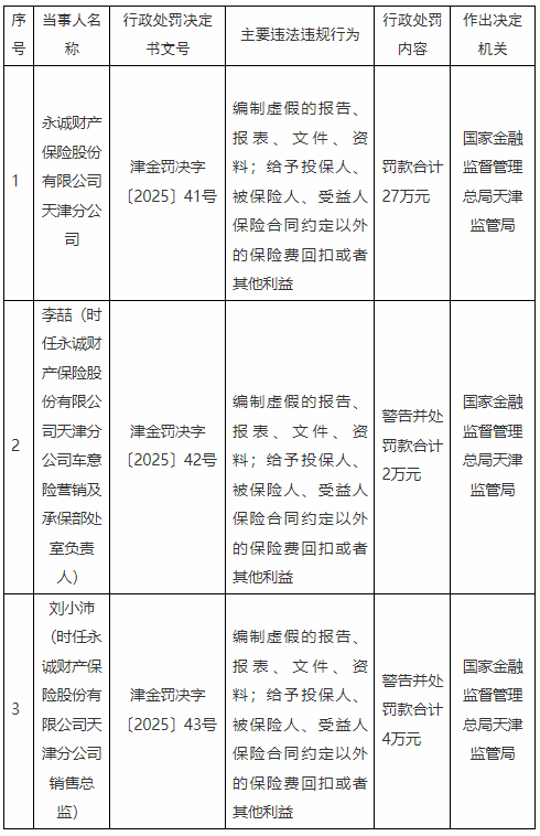
6月10日金融一线消息,国家金融监督管理总局天津监管局行政处罚信息公开表显示,永诚财产保险股份有限公司天津分公司因编制虚假的报告、报表、文件、资料;给予投保人、被保险人、受益人保险合同约定以外的保险费回扣或者其他利益,被罚款27万元。
李喆(时任永诚财产保险股份有限公司天津分公司车意险营销及承保部处室负责人)、刘小沛(时任永诚财产保险股份有限公司天津分公司销售总监)二人对上述违法违规行为负有责任,均受到警告,合计被罚款6万元。

6月10日金融一线消息,国家金融监督管理总局天津监管局行政处罚信息公开表显示,永诚财产保险股份有限公司天津分公司因编制虚假的报告、报表、文件、资料;给予投保人、被保险人、受益人保险合同约定以外的保险费回扣或者其他利益,被罚款27万元。
李喆(时任永诚财产保险股份有限公司天津分公司车意险营销及承保部处室负责人)、刘小沛(时任永诚财产保险股份有限公司天津分公司销售总监)二人对上述违法违规行为负有责任,均受到警告,合计被罚款6万元。
