炒股就看金麒麟分析师研报,权威,专业,及时,全面,助您挖掘潜力主题机会!
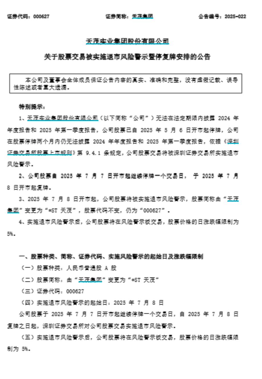
停牌两个月,A股百亿市值公司被*ST!
天茂集团7月6日公告称,因无法在法定期限内披露2024年年度报告和2025年第一季度报告,公司股票交易将被深圳证券交易所实施退市风险警示。
公司股票自2025年7月7日开市起继续停牌一个交易日,于2025年7月8日开市起复牌,自复牌起股票简称由“天茂集团”变更为“*ST天茂”。实施退市风险警示后,公司股票将在风险警示板交易,股票价格的日涨跌幅限制为5%。

今年5月5日,天茂集团发布公告称,因定期报告涉及的部分信息需要进一步核实、补充完善,公司未能完成2024年年报的编制工作,公司无法在法定期限内(4月30日)披露上述定期报告。
作为国内首家民营上市险企,其股票自5月6日起停牌,市值缩水至134.37亿元(截至5月23日午间收盘),较2024年高点跌去近四成。

停牌前天茂集团市值134亿
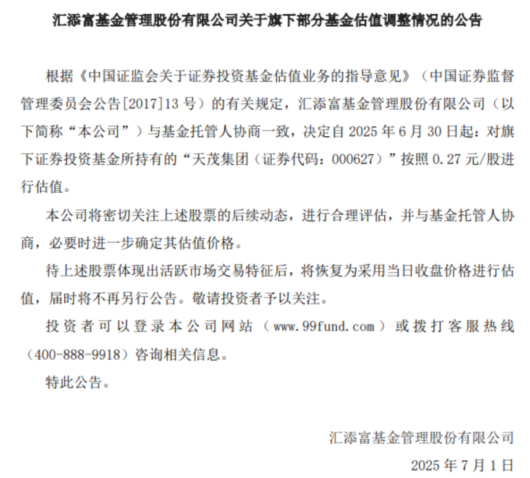
公司估值已被下调超90%
天茂集团股价已被一基金公司“打骨折”。
7月1日,汇添富基金公告,对旗下证券投资基金所持有的“天茂集团”按照0.27元/股进行估值,而天茂集团停牌前的价格为2.74元/股,此次下调幅度超过90%。

实控人是资本大佬刘益谦
公开资料显示,天茂集团背后的实控人为资本大佬刘益谦,他是知名艺术品收藏家,曾以2.8亿元拍下鸡缸杯而出名。此外,凭借着在A股的过往操作,他也被称为“法人股大王”“定增大王”。
刘益谦的个人经历也堪称传奇,据证券时报报道,他生于1963年,初中辍学,17岁打工,21岁开出租车,28岁靠炒股赚得百万元,从此实现财富滚雪球。
在刘益谦的资本版图中,上市公司天茂集团的控股子公司国华人寿是最受瞩目的一环,拥有保险牌照的国华人寿,截至2023年末,总资产近3000亿元,净资产超260亿元。
313啦实用网




