登录新浪财经APP 搜索【信披】查看更多考评等级
炒股就看金麒麟分析师研报,权威,专业,及时,全面,助您挖掘潜力主题机会!
来源 财联社
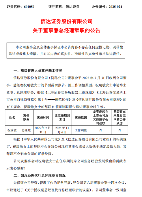
券商高管变动再现新例。8月1日,信达证券发布公告,因工作调整,祝瑞敏辞去董事、总经理职务,公司副总经理、财务总监、董事会秘书张毅代行总经理职责。公司及董事会对祝瑞敏在任职期间为公司业务经营发展做出的贡献表示衷心感谢。

7月至8月初,正值券商上半年经营收官与半年度业绩披露前的间隙,券商高管变动随之进入密集期。据统计,这一个月来已有10家券商发生高管调整,具体如下:
●五矿证券:总经理郑宇接任公司党委书记、董事长;
●长城证券:总裁、财务负责人李翔因个人原因申请辞职,副总裁、董秘周钟山代行总裁、财务负责人;
●国投证券:新任董事长王苏望正式全面掌舵公司;
●西南证券:李军因职务变动辞去副总经理职务;
●德邦证券:原副董事长兼CEO武晓春出任总经理兼财务总监,同时代行首席风险官职责;
●华福证券:原党委副书记、总裁黄德良接任党委书记、董事长及系列相关职务;
●上海证券:聘任冯恂为公司副总经理;
●粤开证券:控股股东广州开发区控股集团(广开控股)董事长郭川舟接任公司董事长;
●信达证券:聘任研发中心总经理程远为公司副总经理,祝瑞敏辞去总经理等职;
●华西证券:聘任李钧为首席风险官。
老将因工作调整辞去总经理职务
祝瑞敏离任时间较原定任期到期时间提前1年5个月,原定任期到期日为2026年11月6日,祝瑞敏离职后将不再继续在上市公司及其控股子公司任职。
祝瑞敏已在信达证券任职6年,证券行业从业21年。信达证券2024年年报显示,祝瑞敏1970年9月出生,现年55岁,曾任职于东兴证券、银河证券,其中祝瑞敏曾担任中国银河证券的执委会委员、首席财务官长达7年。曾任信达国际执行董事、董事会主席,信达证券(香港)董事、董事会主席。2019年7月起任公司董事,2019年9月起任公司总经理,2019年12月起兼任信达澳亚董事长。
信达证券是于2007年9月成立的中国国内AMC系第一家证券公司。年内,中国信达等三大AMC公司股权划转至中央汇金,信达证券、东兴证券、银河证券均为中央汇金旗下券商,作为曾在上述3家券商任职的老将,由此,祝瑞敏“工作调整”离职后将去往何方任职值得关注,目前并无进一步信息披露。
同日,信达证券董事会同意推选林志忠、张毅为第六届董事会非独立董事候选人。
林志忠是信达证券控股股东股东中国信达系出身。公开履历信息显示,林志忠,现年56岁,曾任职于建设银行,中国信达总部、湖南省分公司、深圳市分公司等。曾任中国信达福建省分公司党委书记、总经理,中国信达总部股权经营部总经理、战略客户一部总经理,中国信达上海市分公司党委书记、总经理,中国金谷国际信托党委书记、董事长、董事。
张毅,现年47岁,曾任职于中金公司、中科金财、百川金智。现任信达期货董事长,信达证券(香港)董事会主席,信达国际控股非执行董事、董事会主席。2019年加入信达证券,2022年4月至今任公司财务总监,2024年8月至今任公司副总经理、董事会秘书。
信达证券上半年业绩表现较佳。7月15日,信达证券发布业绩预增公告,预计上半年实现归母净利为9.21亿元至10.44亿元,同比增50%到70%。公司称,2025年上半年,公司结合监管变化与市场趋势,优化资产配置结构,积极开展业务协同,提升公司服务实体经济质效;加强成本费用管控,提升管理质效;经纪业务、自营业务等业务条线营业收入均实现较大幅度增长,公司整体经营业绩显著增长。
单月10家券商高管变动
此次变动正值券商高管调整密集期。临近券商半年报披露季,券商高管变动较多,尤其是在7月份较为频繁。
7月31日,五矿证券正式迎来新任董事长,由郑宇担任公司党委书记、董事长,履新后实现董事长、总经理“一肩挑”。
7月18日,长城证券公告称,公司总裁、财务负责人李翔因个人原因申请辞去职务,辞任后不再担任公司及控股子公司任何职务。其辞职自报告送达董事会时生效,不会影响公司正常经营。公司指定副总裁、董事会秘书周钟山代行总裁、财务负责人职责。
7月8日,国投证券正式迎来新任董事长王苏望的全面掌舵,国投资本原董事长兼国投证券董事长段文务调任五矿集团。自2023年通过市场化招聘加盟到执掌公司仅两年,这位拥有20多年投行经验的老将,已完成从副总经理、总经理到董事长的快速跃升。
7月4日,西南证券发布公告,李军因职务变动辞去公司副总经理职务,根据相关任命文件,李军将担任西南证券党委副书记、公司董事。
同日,德邦证券官网公示公司高级管理人员名单,原副董事长兼CEO武晓春担任公司总经理兼财务总监,代行首席风险官职责;原高级副总裁、董事会秘书、首席人力资源官朱瑾任高级副总经理、董事会秘书、首席人力资源官;原副总裁陈凌云和孙超担任副总经理;丁丽琴仍继续担任合规总监一职;原总裁左畅卸任,继续担任德邦证券子公司管理职务。
7月3日,华福证券召开干部大会,宣布华福证券原党委副书记、总裁黄德良担任华福证券党委书记,同日华福证券董事会审议通过黄德良担任公司第六届董事会董事长及系列职务。黄德良作为跨银行、信托、证券三界的金融老将,自2014年3月起担任华福证券党委副书记、总裁已长达11年。
同日,上海证券发布公告,自7月1日起,任命冯恂为公司副总经理,分管资产管理总部。
7月1日,粤开证券公布新一届领导班子成员,控股股东广州开发区控股集团(广开控股)董事长郭川舟接任粤开证券董事长,同时完成高管团队的平稳换届。曾于2020年离任的苏锋被重新聘任为副总裁兼董事会秘书,填补了杨新不再兼任董秘后的岗位空缺。
同日,信达证券聘任研究开发中心总经理程远为公司副总经理;华西证券公告称,公司第四届董事会决定聘任李钧为首席风险官。
随着半年报披露临近,券商高管调整节奏或持续受到市场关注。
313啦实用网




