炒股就看金麒麟分析师研报,权威,专业,及时,全面,助您挖掘潜力主题机会!
9月5日晚,深交所对*ST紫天(维权)(300280)依规作出终止上市决定。

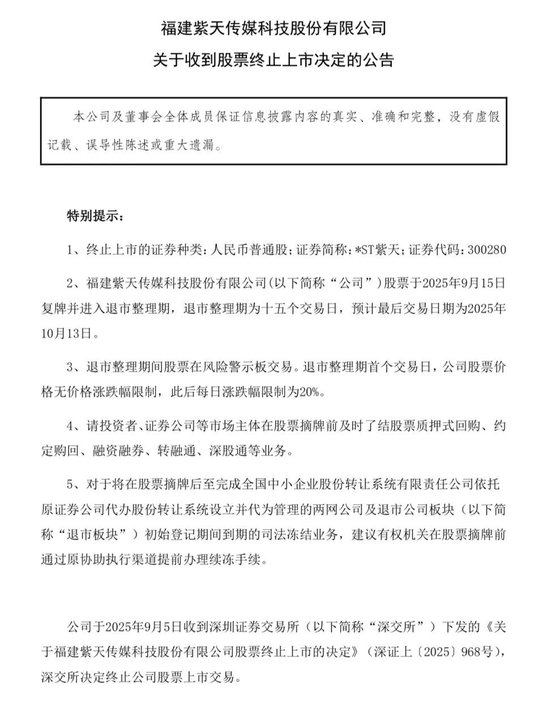
*ST紫天发布的公告显示,公司股票将于9月15日复牌并进入退市整理期,退市整理期的交易期限为15个交易日,退市整理期期满后深交所将对公司股票进行摘牌。
对此,深交所在该公司公告中表示,*ST紫天因财务会计报告存在虚假记载被中国证监会责令改正但未在要求期限内完成整改,且在股票停牌两个月及被实施退市风险警示两个月内仍未完成整改,触及股票终止上市情形。
此前,福建证监局已查处*ST紫天财务造假案件。
2025年8月22日晚,*ST紫天收到福建证监局《行政处罚决定书》。《行政处罚决定书》显示,*ST紫天连续两年虚增收入24.99亿元,在三份定期报告中存在造假行为:
2022年年度报告中,*ST紫天虚构互联网广告费代充值业务、短信发送服务业务等行为,导致2022年年度报告虚增收入7.78亿元、虚增利润0.85亿元,分别占当期营业收入的44.59%、利润总额的35.99%。
2023年半年度报告中,*ST紫天在云服务业务未开工、未经客户验收通过且未收到任何款项情况下提前确认营业收入,导致2023年半年度报告虚增营业收入2.08亿元、利润0.79亿元,占当期营业收入14.56%、利润总额51.64%。
2023年年度报告中,*ST紫天旗下孙公司宁波麦粒网络科技有限公司在开展的互联网广告费代充值业务中未取得商品控制权,其身份是代理人,应当按净额法确认收入。但*ST紫天采用总额法确认收入,导致2023年年度报告虚增营业收入17.21亿元、占当期营业收入78.63%。
就前述造假违规行为,并结合公司未按期披露2024年年报、拒绝阻碍执法等违规行为,福建证监局对*ST紫天、公司管理层12人合计处罚3840万元;对于决策、组织实施的“首恶”原董事长姚小欣、财务总监李想采取终身证券市场禁入措施。
据记者了解,目前,已有投资者向地方法院提起民事赔偿诉讼,公安机关已于2024年9月对*ST紫天涉嫌“隐匿会计凭证罪”刑事立案。*ST紫天相关行为达到“违规披露、不披露重要信息罪”的追诉标准,不排除将被公安机关刑事追责。
313啦实用网






