炒股就看金麒麟分析师研报,权威,专业,及时,全面,助您挖掘潜力主题机会!
即将摘牌。
*ST天茂(000627)9月28日公告,9月25日公司收到深交所《关于天茂实业集团股份有限公司股票终止上市的决定》,同意公司股票主动终止上市。公司股票将在2025年9月30日摘牌。
*ST天茂表示,公司股票终止上市及摘牌后,将转入全国股转公司依托原证券公司代办股份转让系统设立并代为管理的退市板块挂牌转让。

此前,*ST天茂于向深交所提交了主动终止上市申请材料。2025年9月10日,深交所正式受理公司股票终止上市申请。
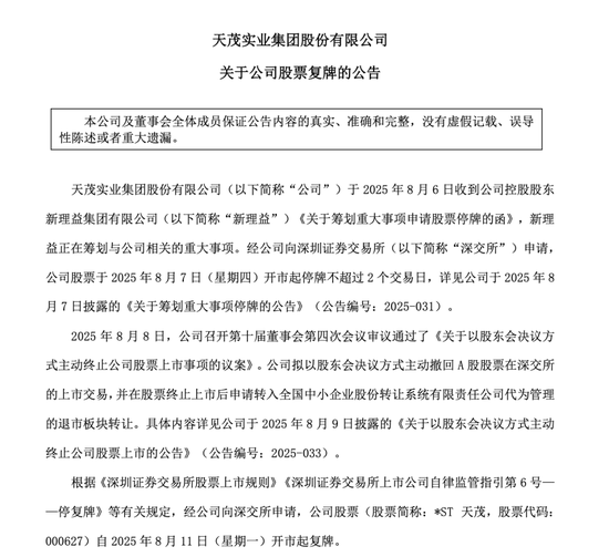
8月8日晚间,*ST天茂公告称,公司召开第十届董事会第四次会议审议通过了《关于以股东会决议方式主动终止公司股票上市事项的议案》。公司拟以股东会决议方式主动撤回A股股票在深交所的上市交易,并在股票终止上市后申请转入全国中小企业股份转让系统有限责任公司代为管理的退市板块转让。

此次主动终止上市,*ST天茂为投资者提供了现金选择权。现金选择权的行权价格为1.60元/股。根据公司近期披露,在此次现金选择权申报期间,共有约14.42亿份现金选择权进行了有效申报。目前,上述有效申报的现金选择权已完成交收。
截至2025年7月18日,*ST天茂股东共计11.2万户,公司停牌前最后一个交易日收于1.58元/股,市值约77亿元。

综合自:公司公告、e公司
313啦实用网




