专题:玻璃大王曹德旺退休 长子曹晖接任
来源:北京商报

曹德旺透露,目前身体没有问题,也不会把精力放在福耀科技大学,而是想开启退休生活。
在“玻璃大王”曹德旺的掌舵之下,福耀玻璃如今已发展为“A+H”两地上市的千亿巨头企业。如今,曹德旺正式“退位”,将公司董事长职位“交棒”给了其子曹晖。
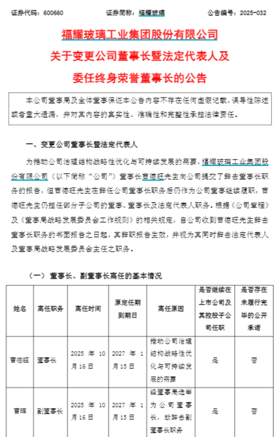
10月16日晚间,福耀玻璃披露公告称,公司董事长曹德旺向公司提交了辞去董事长职务的报告,在辞任公司董事长职务后仍作为公司董事继续履职,并仍担任部分子公司的董事、董事长及法定代表人职务。同时,公司选举曹晖为公司第十一届董事局董事长,同时担任公司法定代表人及董事局战略发展委员会主任。

10月16日晚间,曹德旺在接受每日经济新闻记者采访时表示:“我八十岁了,(该)退休了。”
“我是想,退下来对福耀更有好处,让新一代人(去接手)。”曹德旺说。
此外,曹德旺透露,目前身体没有问题,也不会把精力放在福耀科技大学,而是想开启退休生活。
“不会把精力放在(福耀科技)大学上面,大学由王树国接手去管了。”曹德旺表示。
据长江商报2017年报道,就福耀玻璃接班人而言,曹德旺最初的中意人选就是大儿子曹晖。
资料显示,曹晖55岁,2006年起,曹晖便担任公司总经理一职,被外界视为将接班福耀玻璃。
福耀玻璃年报显示,曹晖于1989年11月加入本公司,自1998年8月至今任本公司董事,自2015年8月起任本公司副董事长,于2006年9月至2015年7月任本公司总经理。
10月16日,福耀玻璃披露2025年第三季度报告显示,公司前三季度实现归属净利润约为70.64亿元,同比增长28.93%。
三季报显示,2025年前三季度,福耀玻璃实现营业收入约为333.02亿元,同比增长17.62%;对应实现归属净利润约为70.64亿元,同比增长28.93%。
拉长时间来看,近年来,福耀玻璃业绩表现亮眼。财务数据显示,2022—2024年,公司实现归属净利润分别约为47.56亿元、56.29亿元、74.98亿元,接连增长。

二级市场方面,截至10月16日收盘,福耀玻璃股价收涨0.47%,报66.88元/股,总市值1745亿元。
313啦实用网






