来源:领事直通车
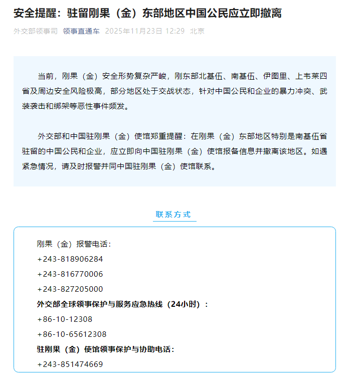
当前,刚果(金)安全形势复杂严峻,刚东部北基伍、南基伍、伊图里、上韦莱四省及周边安全风险极高,部分地区处于交战状态,针对中国公民和企业的暴力冲突、武装袭击和绑架等恶性事件频发。
外交部和中国驻刚果(金)使馆郑重提醒:在刚果(金)东部地区特别是南基伍省驻留的中国公民和企业,应立即向中国驻刚果(金)使馆报备信息并撤离该地区。如遇紧急情况,请及时报警并同中国驻刚果(金)使馆联系。
联系方式
刚果(金)报警电话:
+243-818906284
+243-816770006
+243-827205000
外交部全球领事保护与服务应急热线(24小时):
+86-10-12308
+86-10-65612308
驻刚果(金)使馆领事保护与协助电话:
+243-851474669

313啦实用网




