来源:雷递
雷递网 雷建平 4月7日
演员虞书欣代言的自然堂全球控股有限公司(简称:“自然堂”)日前更新招股书,准备在港交所上市。
2025年,自然堂引入一轮融资,总金额达7.42亿元。
美町与自然堂于2024年10月23日订立股份认购协议并于2025年9月8日对其进行补充,据此,美町按每股股份约58元认购7,026,459股股份,对价总额为4.09亿元,已于2025年9月26日不可撤销地结清。
于2025年9月16日,加华资本旗下Himalaya International与公司订立投资协议,据此,Himalaya International按每股股份约63元认购4,761,905股股份,对价为3亿元,已于2025年9月25日不可撤销地结清。

于2025年9月16日,为进一步投资自然堂,美町与Ying BVI II订立购股协议。据此,美町按每股股份63元的价格向Ying BVI II购入531,023股股份,对价总额为3345万元,已于2025年9月26日不可撤销地结清。
自然堂这一轮的投后估值为71.4亿元。
年营收53亿 利润3.5亿

据介绍,自然堂CHANDO,2001年创建于上海,产品涵盖护肤品、彩妆品、面膜、男士、个人护理品。
自然堂创建品牌的灵感源于中国古典“禅道”哲学思想,人源于自然,具有自然本性,应遵循自然规律,师法自然之道。自然堂的英文CHANDO ,就来自禅道的音译。而“堂”意味着汇聚,“自然堂”则意味着“汇聚自然”。
于2018年1月,自然堂有限公司的股东议决以分拆的方式将自然堂有限公司分拆为自然堂有限公司及上海伽信控股有限公司(‘伽信控股’)。
招股书显示,自然堂2023年、2024年、2025年营收分别为44.42亿元、46亿元、53.18亿元;毛利分别为30.12亿元、31.95亿元、37.57亿元;毛利率分别为67.8%、69.4%、70.6%。

自然堂2025年来自护肤收入为45.73亿元,占比为86%;来自彩妆收入为2.09亿元,占比为3.9%;来自个人护理收入为3.4亿元,占比为6.4%;来自其他产品类别收入为1.8亿元,占比为3.4%。

自然堂2023年、2024年、2025年经营利润分别为3.63亿元、2.05亿元、3.97亿元;经营利润率分别为8.2%、4.5%、7.5%;期内利润分别为3.02亿元、1.9亿元、3.51亿元;期内利润率分别为6.8%、4.1%、6.6%。

自然堂2023年、2024年、2025年经调整净利分别为3.13亿、2.03亿元、4.13亿元;经调整净利率分别为7%、4.4%、7.8%。

截至2025年6月30日,自然堂持有的现金及现金等价物为9.31亿元。
为郑春颖家族企业
自然堂执行董事分别为郑春颖、郑春彬、郑春威、杜盛林,非执行董事分别为郑小丹女士、朱雪菁女士;独立非执行董事分别为毛基业博士、李重光、胡列类女士。

郑春颖、郑春彬、郑春威、郑小丹彼此为兄弟姐妹关系,其中,郑春颖是大哥,郑小丹是小妹。郑春颖为公司董事长、CEO。
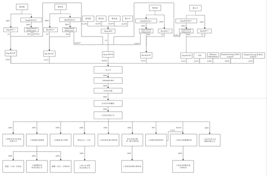
IPO前,Jiaxin BVI II持股为70.63%,郑春颖通过Ying BVI II持股为3.95%,郑春彬、郑春威、郑小丹女士分别通过Bin BVI II、Wei BVI II、Dan BVI II分别持股为4.41%;

美町持股6.67%,加华资本旗下Himalaya International持股为4.2%,Chando Growing I (BVI) Limited持股为0.05%,Chando Growing II (BVI) Limited持股为1.26%。

Jiaxin BVI II大股东为郑春颖,持有51.25%股权,郑春彬、郑春威、郑小丹女士分别持有剩下的16.25%股权。
313啦实用网




